Poltern an Vorderachse 4F--- Lösung
Hallo zusammen ,
wie schon oft hier beschrieben haben ja viele das Problem beim 4F mit Geräuschen von der Vorderachse , sprich " Poltern " . Da ich hier schon die kuriosesten Maßnahmen gelesen habe wie z. B. Austausch aller Silentlager der Raumlenkerachse usw. , und es danach nicht besser war habe ich , da mich dieses Problem selber geiselte , selber einmal auf die Suche gemacht .
Bei erster Begutachtung sah ich , dass die Gummilager der Pendelstützen verschlissen waren , also Austauschen. Kann man mit zwei Wagenhebern selber machen und kosten zusammen links und rechts so ca 50 € Material . Der Freundliche will dafür alles in Allem 400€ , nein Danke !
Es wurde ein bisschen besser aber immer noch Schläge vorne.
Dann sah ich einen Lagerbock , welcher mit der Bodengruppe verschraubt ist und an dessem Lager ein Alufixierring schon weggebrochen war . Dieser stellte sich als hinteres Lager des Aggregateträgers ( Motorlager ) heraus. Das Problem bei selbigen ist nun , dass der in Fahrtrichtung gesehen hintere Schräglenker der Raumlenkerachse eben in diesen Lagerbock hinein läuft und an diesem befestigt ist .
Hat nun der Aggregateträger Spiel überträgt es sich auf die Achskonstruktion.
Habe es beim Freundlichen machen lassen , auch die Vorderen , denn da muss der Motor angehoben werden und danach Spur , Sturz und Spreizung wieder eingestellt werden ; kann man dann gleich die vorderen mit machen wenn der Motor schon mal angehoben ist . ; Material : 60€ Arbeit : 390 €
Als ich meinen Dicken abgab und er sich es anhörte konnte er nichts feststellen und wenn man nach Poltern der Vorderachse fragt denkt zumindest in meiner Werkstatt keiner an die Aggregateträgerlager obwohl sie die hinteren Schräglenker der Vorderachse mitaufnehmen.
der Verschleiß dieser lager rührt von den Verwindungskräften der Motoren her ( bei mir eben 500 Nm ) und von großen Temperaturschwankungen da in Motorennähe.
Lange Rede , kurzer Sinn : ALLES RUHIG !
Ich hoffe es kann jemand etwas damit anfangen ;
Gruß Eric .
Beste Antwort im Thema
Hallo zusammen ,
wie schon oft hier beschrieben haben ja viele das Problem beim 4F mit Geräuschen von der Vorderachse , sprich " Poltern " . Da ich hier schon die kuriosesten Maßnahmen gelesen habe wie z. B. Austausch aller Silentlager der Raumlenkerachse usw. , und es danach nicht besser war habe ich , da mich dieses Problem selber geiselte , selber einmal auf die Suche gemacht .
Bei erster Begutachtung sah ich , dass die Gummilager der Pendelstützen verschlissen waren , also Austauschen. Kann man mit zwei Wagenhebern selber machen und kosten zusammen links und rechts so ca 50 € Material . Der Freundliche will dafür alles in Allem 400€ , nein Danke !
Es wurde ein bisschen besser aber immer noch Schläge vorne.
Dann sah ich einen Lagerbock , welcher mit der Bodengruppe verschraubt ist und an dessem Lager ein Alufixierring schon weggebrochen war . Dieser stellte sich als hinteres Lager des Aggregateträgers ( Motorlager ) heraus. Das Problem bei selbigen ist nun , dass der in Fahrtrichtung gesehen hintere Schräglenker der Raumlenkerachse eben in diesen Lagerbock hinein läuft und an diesem befestigt ist .
Hat nun der Aggregateträger Spiel überträgt es sich auf die Achskonstruktion.
Habe es beim Freundlichen machen lassen , auch die Vorderen , denn da muss der Motor angehoben werden und danach Spur , Sturz und Spreizung wieder eingestellt werden ; kann man dann gleich die vorderen mit machen wenn der Motor schon mal angehoben ist . ; Material : 60€ Arbeit : 390 €
Als ich meinen Dicken abgab und er sich es anhörte konnte er nichts feststellen und wenn man nach Poltern der Vorderachse fragt denkt zumindest in meiner Werkstatt keiner an die Aggregateträgerlager obwohl sie die hinteren Schräglenker der Vorderachse mitaufnehmen.
der Verschleiß dieser lager rührt von den Verwindungskräften der Motoren her ( bei mir eben 500 Nm ) und von großen Temperaturschwankungen da in Motorennähe.
Lange Rede , kurzer Sinn : ALLES RUHIG !
Ich hoffe es kann jemand etwas damit anfangen ;
Gruß Eric .
Ähnliche Themen
276 Antworten
Hallo Faxe 2110,
ob das genau die richtigen Teilenummern sind, kann ich leider nicht sagen. Aber wenn Du mal nach der Artikelnummer 59828/1HPS MAPCO googelst, findest Du die Achsteile auch noch 80 Euro günstiger.
Grüße
vom Jörch
Ich hab früher als km Fresser die Querlenker fast jährlich gewechselt. Meyle Querlenker halten. Satz kostet in der Buch knapp unter 500. Hör dich mal um.
Meyle HD hab ich auch die besten Erfahrungen mit gemacht . Sollten die Teile bei diesem Audi fällig werden , kommen die auch wieder rein .
Zitat:
@Faxe2110 schrieb am 28. März 2016 um 17:15:07 Uhr:
Hallo,
habe mir mal alle 9 Seiten durchgelesen. Interesant da ich das selbe Problem habe.
Jetzt stellt sich mic die Frage welches die richtige Ersatzteilnummer ist.
Agregateträger
4F0 399 419 E
4F0 399 419 B
Ich habe einen Audi A6 4f Allroad 3.0 TDI (171 KW)
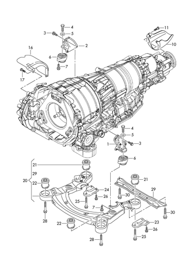
Und hat zufällig jemand ne Explosionszeichnung wo genau die Agregateträger sitzen??
Hallo,
Aggregateträger ist ein Stück unter dem Auto und der hält das Fahrwerk und sonstige Anbauteile.
Verbaut hab ich 4F0 399 419 E von Lemförder Teilnr. 35 316 01
Eingepresst sind diese Lager im hinteren Bereich des A.trägers , in Fahrtrichtung gesehen.http://www.motor-talk.de/.../bild-019-i206524298.html
Bild vom Aggregatetr.
@Faxe2110
Explosioszeichnung Nr. 21 sind die Lager die verrecken.
gruß Rainer
Zitat:
@HO-Rainer schrieb am 1. April 2016 um 16:44:24 Uhr:
Hallo,
Aggregateträger ist ein Stück unter dem Auto und der hält das Fahrwerk und sonstige Anbauteile.
Verbaut hab ich 4F0 399 419 E von Lemförder Teilnr. 35 316 01
Eingepresst sind diese Lager im hinteren Bereich des A.trägers , in Fahrtrichtung gesehen.http://www.motor-talk.de/.../bild-019-i206524298.html
@HO-Reiner
Danke für die Info. Natürlich meine ich die Lagerung welche ich auch schon als Bild beigefügt hatte.
@all
Nochmals Danke für eure Hilfe. Ich habe mich dazu entschlossen alles zu erneuern. Ich sehe einfach kein Sinn darin nur einzelne Teile zu tauschen. Der Aufwand ist am Ende grösser als wenn man alles auf einmal macht. Dann sollte eigentlich Ruhe sein.
BTW: Die Laufleistung ist mit heutigem Stand rund 230Tkm. Und ich weis nicht ob es sich dabei noch um die Ersten Lenker und Buchsen handelt.
Gruss aus Schweden
faxe2110
Aggregateträger Silentlager sind auch bei mir wie am Anfang beschrieben, die Lösung des Problems gewesen. Der Hinweis auf diese Lösung wurde zunächst vom Meister einer freien Werkstatt bezweifelt. Mit dem Montagehebel konnte festgestellt werden, dass das linke Lager schon recht weich und beweglich war. Er wird seine A6 Kunden nun anders beraten und schien für diese Erfahrung recht dankbar.
Die Alubuchsen sind mit dem Stahl des Aggregatträgers eine unlösbare korrodierte Verbindung eingegangen. Zwei Zugspindeln sind beim Versuch des Ziehens gerissen. Erst das Heraussägen und Meisseln brachte das gewünschte Ergebnis. Das lärmende und polternde Fahren und Kanaldeckel- Ausweichen ist nun vorbei, es herrscht Ruhe wie bei einem Neuwagen. Danke für die wertvollen Hinweise. A6 2.7 TDI Bj 2007 ca. 190000 km
Ich habe zwar kein Poltern un der Vorderachse aber etwas was mich dennoch beunruhigt.
Wenn ich sehr langsam wrnde z.b. dann gibt es so ein ich nenne es mal leichtes überspringen so als wären die Räder lose.
Ich hatte ihn auf der Bühne alles abgedrückt aber ich konnte nirgens Spiel feststellen.
Wo sollte ich mit meiner Suche zur Problemlösung weiter machen?
Danke für Hilfreiche Antworten.
@MR1580
so fing es bei meinem auch an, mit dem Knacken als würde etwas überspringen. Es werden bei dir auch zu 99%iger Wahrscheinlichkeit die hintern
Silentlager( Gummimetalllager) sein. Von aussen nicht wirklich erkennbar, werden aber schon vergammelt sein.
gruß Rainer
Kannst du mir mal an Hand eines Bildes zeigen was genau gemeint ist?
@MR1580
gemeint sind die Lager im Aggregateträger, gekennzeichnet mit der Nr.21
Wie diese Lager im defekten zustand aussehen ist hier schon an einigen Beispielen zu sehen- Bilder von anderen Usern
Gruß Rainer
schau hier, da ist mehr zusehen http://www.motor-talk.de/.../klackern-vorne-links-t4736092.html?page=2
Besten Dank mein Freund!
Hallo
das Poltern habe ich immer noch, obwohl ich schon die Querlenker oben getauscht habe. Werde wohl doch noch die Aggregateträgerlager tauschen.
Warum werden die vorderen Lager Pos. 22 nicht auch getauscht ? Wenn man einmal dabei ist. Oder ist der Arbeitsaufwand wesentlich höher ?
Gruß
RIP
Die hinteren Lager sind ständig der Witterung ausgesetzt, bei Regen immer nass und auch im Winter durch das Streusalz. Die Vorderen sind durch den Unterfahrschutz geschütz. Bei den hinteren braucht an auch nur den Aggregateträger absengen und nicht kpl. ausbauen.
Gruß Rainer
Zitat:
@Turbocompound schrieb am 17. Dezember 2009 um 22:07:52 Uhr:
Hallo zusammen ,
wie schon oft hier beschrieben haben ja viele das Problem beim 4F mit Geräuschen von der Vorderachse , sprich " Poltern " . Da ich hier schon die kuriosesten Maßnahmen gelesen habe wie z. B. Austausch aller Silentlager der Raumlenkerachse usw. , und es danach nicht besser war habe ich , da mich dieses Problem selber geiselte , selber einmal auf die Suche gemacht .
Bei erster Begutachtung sah ich , dass die Gummilager der Pendelstützen verschlissen waren , also Austauschen. Kann man mit zwei Wagenhebern selber machen und kosten zusammen links und rechts so ca 50 € Material . Der Freundliche will dafür alles in Allem 400€ , nein Danke !
Es wurde ein bisschen besser aber immer noch Schläge vorne.
Dann sah ich einen Lagerbock , welcher mit der Bodengruppe verschraubt ist und an dessem Lager ein Alufixierring schon weggebrochen war . Dieser stellte sich als hinteres Lager des Aggregateträgers ( Motorlager ) heraus. Das Problem bei selbigen ist nun , dass der in Fahrtrichtung gesehen hintere Schräglenker der Raumlenkerachse eben in diesen Lagerbock hinein läuft und an diesem befestigt ist .
Hat nun der Aggregateträger Spiel überträgt es sich auf die Achskonstruktion.
Habe es beim Freundlichen machen lassen , auch die Vorderen , denn da muss der Motor angehoben werden und danach Spur , Sturz und Spreizung wieder eingestellt werden ; kann man dann gleich die vorderen mit machen wenn der Motor schon mal angehoben ist . ; Material : 60€ Arbeit : 390 €
Als ich meinen Dicken abgab und er sich es anhörte konnte er nichts feststellen und wenn man nach Poltern der Vorderachse fragt denkt zumindest in meiner Werkstatt keiner an die Aggregateträgerlager obwohl sie die hinteren Schräglenker der Vorderachse mitaufnehmen.
der Verschleiß dieser lager rührt von den Verwindungskräften der Motoren her ( bei mir eben 500 Nm ) und von großen Temperaturschwankungen da in Motorennähe.
Lange Rede , kurzer Sinn : ALLES RUHIG !
Ich hoffe es kann jemand etwas damit anfangen ;
Gruß Eric .


