- Startseite
- Forum
- Auto
- Opel
- Astra, Cascada & Kadett
- Astra G & Coupé
- Hoher Spritverbrauch und unruhiges Laufen des Motors
Hoher Spritverbrauch und unruhiges Laufen des Motors
Hallo Leute,
ich habe einen "alten" Astra G 1.6 Bj 2000 75PS Motor Motor X16SZR.
Seit einiger Zeit ist der Spritverbrauch gestiegen, wobei ich mir aber nichts gedacht habe. Nach einiger Zeit fing der Motor aber an, sofern er Warm wurde, während der Fahr zu ruckeln (als ob von jetzt auf gleich Leistung fehlt).
Dieses Bild wurde immer schlimmer, so dass auch ab und an die Motorlampe oder eine gelbe Lampe mit einen "Ventilator", anging. Eigentlich immer beim ausrollen bei einer roten Ampel.
Nach unverbrannten Sprit hat er dann auch immer mehr gestunken, was mich dann stutzig machte.
Wir dachten an defekte Zündkerzen oder Zündkabel. Nach tausch dieser (war auch fällig) hatte sich das Bild nicht wirklich verbessert. Den Zündblock könnten wir auch ausschließen, da ich von einem Kumpel einen Funktionierenden zum testen verwendet habe.
Um nicht weiter nach der Nadel im Heuhaufen zu suchen, habe ich die Fehler ausgelesen. Heraus kam die folgenden Fehler:
P0170-1
P0200-2 - Einspritzventilkreis Spannung zu niedrig
Also haben wir den Vergaser freigelegt und das AVG geprüft. Soweit schaut es "sauber aus" gibt ja auch keinen Fehler dazu.
Dann haben wir uns den Vergaser, aufgrund des Fehlers, genauer angeschaut. Sobald der Motor läuft wird Sprit eingesprüht. Im Kaltstart wohl immer etwas mehr. Aber es wird nicht weniger, auch wenn der Motor warm ist 40°C >.
Da ich nicht alles genau wiedergeben kann, habe ich mal ein Video davon gemacht.
https://www.youtube.com/watch?v=-7CymAY9KKs
Ich bin auf das Auto angewiesen und hoffe jemand kann etwas mit dem Problem anfangen. Auch wären Soll-Werte der Einspritzdüse (Messwerte) hilfreich.
Vielen Dank für die Hilfe
Gruß Nero
Beste Antwort im Thema
Hallo
schönes Bild und Aussagekräftig !
beide Bilder sind fast gleich wegen der Spannung.
hätte mich nur Interessiert wie es aussieht wenn die Zeiteinstellung beim 2ten Bild ,
wieder auf das vorherige mit den 10V eingestellt wäre !
aber muß nicht sein!
mfg
Motoröl-Ablassschraube
(Torx-Schraube) 14 Nm
Motoröl-Ablassschraube
(Inbusschraube) 45 Nm
Motoröl-Ablassschraube
(Dichtung erneuern)
55 Nm
Zündkerzen 25 Nm
Nockenwellenlagerdeckel 8 Nm
Nockenwellenrad 45 Nm
Kurbelwellenriemenscheibe Mittlere Schraube
Schraube erneuern
Stufe 1 95 Nm
Stufe 2 30°
Stufe 3 15°
Schwungrad
Schrauben erneuern
Stufe 1 35 Nm
Stufe 2 30°
Stufe 3 15°
Kühlmittelpumpe 10 Nm
Kühlmittelpumpen-Riemenscheibe 10 Nm
Antriebsriemen-Spannvorrichtung: 35 Nm
Steuerriemenspanner: 20 Nm
Auspuffkrümmer: Schrauben 35 Nm
Auspuffkrümmer: Muttern 45 Nm
Generator: 20 Nm
Lichtmaschinenhalterung: 20 Nm
Ähnliche Themen
42 Antworten
Spitzbild im Video -https://www.youtube.com/watch?v=q5GgrVPwcFs
da sieht man etwas die Änderungen vom Leerlauf zum Verhalten,
wenn man Gas gibt und die Stauklappe öffnet !
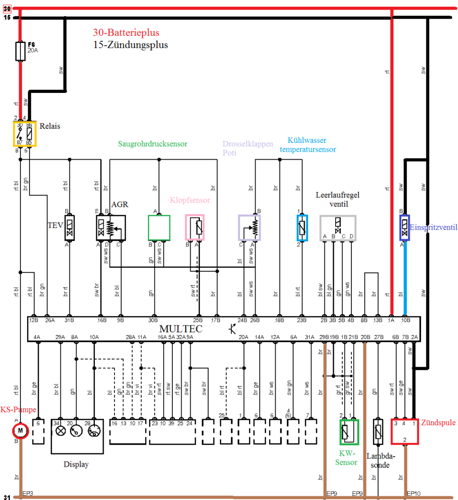
habe noch etwas Vergessen,wegen dem Schlauch zum Saugrohrdrucksensor .
der Schlauch am Ansaugkrümmer hat auch ein kleines Rohr ,
da mal durchstochern ob es frei ist !
mfg
schöne Feiertage !
das Video könnte auch von DIR sein und
sieht eigentlich normal aus ,wie bei meinem Ascona !!!
Hallo Leute,
ich wollte mich mal wieder melden und über den aktuellen Stand informieren.
Nach wie vor läuft der Motor schlecht. Er ersäuft sozusagen am eigenen Sprit.
Damit das Einspritzventil ausgeschlossen werden kann, habe ich eine baugleiche Einheit vom Schrotti für ein paar Euro bekommen. Das Ventil sowie, Luftmengensensor, Drosselklappenmotor kann jetzt ausgeschlossen werden.
Danach haben wir mit einen Oszilloskop das Signal der Einspritzdüse geprüft. Auf der Abbildung ist das Signal gut zu erkennen. (Ich habe leider das Bild von AutoData nicht, dort sind aber zwei Impulse als soll abgebildet.) Unter Schaubild Einspritzung der UNI Flensburg Kapitel Einspritzsignal eines Einspritzventils mit Haltestrom ist das gut zu erkennen.
Sofern ich die vorgegeben Werte (AutoData) einstelle, Spannung 10V und 0,5ms bekomme ich ein solches Bild (Bild 2)
Regel ich die Spannung runter, um das Bild besser zu erkennen, sieht es aus wie unter Bild 1.
Wenn ich Bild 2 jetzt bei einem Einspritzinterval von 2ms sehe, ist klar warum der Motor absäuft.
Wir haben den Krümmer und was darum alles so ist mit Bremsenreiniger abgesprüht, nicht dass dort ein Riss ist. Zwar hat der Motor dabei sich zwei mal komisch verhalten, aber es war nicht reproduzierbar.
Was beim Einspritzen noch zu hören ist und zwar laut, ist dass Geräusch vom Luft bei mischen. Schwer zu erklären. Der Motor pendelt sich evtl auch wieder ein, sobald aber nur kurz das Gas betätigt wird, zieht er Luft und haut den Sprit raus. Die Spannung des Luftmengensensor steigt dabei auf ca 8V und bleibt da. Sobald er auf 5V läuft und darunter, passt es vom Einspritzen (das Bild verändert sich dabei nicht, die Einspritzabstände werden nur größer).
Es ist zwar ein spannendes Thema nur nervt es langsam. Meine Vermutung geht in Richtung des Steuergerätes. Was meint Ihr?
Gruß
Könnte mal wieder ein kondensator defekt sein. Dadurch keine richtige ansteuerung. Bin aber kein elektrotechniker.
Hallo
so richtig komme ich mit der Einstellung vom Oszi nicht klar .
wenn das Einspritzventil (EV) mit 12 bis 14 Volt versorgt wird ,
muß doch die Einstellung vom Oszi angepasst werden .
wie sieht das Bild aus,wenn die Werte hochgenommen werden 20 V und 1 ms .
Dummer Gedanke ,laut Schaltplan sitzt die Zündspule mit am Spannungeingang
des Einspritzventiles von Klemme 15 .
kann man da eine Sperrdiode reinhängen,
damit die Zündspule nicht in das EV reinstreut !?
alles weitere im Bild .
mfg
Wenn die zündspule am selben signal hängt könnte die induktive leistung des magnet ventiels dahin abfließen. Eine diode würde das behindern.
Aber wie sieht das signal aus, wenn die zündspule abgesteckt ist?
Zitat:
@rosi03677 schrieb am 15. Januar 2016 um 20:25:14 Uhr:
Hallo
so richtig komme ich mit der Einstellung vom Oszi nicht klar .
wenn das Einspritzventil (EV) mit 12 bis 14 Volt versorgt wird ,
muß doch die Einstellung vom Oszi angepasst werden .
wie sieht das Bild aus,wenn die Werte hochgenommen werden 20 V und 1 ms .
Dummer Gedanke ,laut Schaltplan sitzt die Zündspule mit am Spannungeingang
des Einspritzventiles von Klemme 15 .
kann man da eine Sperrdiode reinhängen,
damit die Zündspule nicht in das EV reinstreut !?
alles weitere im Bild .
mfg
Moin,
die Einstellungen für Oszi habe ich halt so übernommen wie ich es als Kopie aus AutoData bekommen habe.
Ich wollte ein Bild vom Signal machen und konnte die Signalperioden nicht richtig triggern. Daher das Hold.
Kann eine möglich induktive Spannung solche fehlerhaften Signale verursachen? Klar leine Abweichungen könnten entstehen, aber ein komplett anderes Signal?
da ich auch ein 4 Kanal Oszi auf Arbeit nutze ,
ist die richtige Einstellung des Oszi sehr wichtig .
das Oszi kann ja nur anhand der eingegebenen Werte
diese in eine graphische Anzeige umwandeln .
eine falsche Einstellung und das Angezeigte wird total anders Dargestellt .
eine gute Seite-https://www.picoauto.com/.../picoscope-kits-software
unter PicoScope guided tests schauen
ich brauche auch immer etwas Zeit das Oszi einzustellen .
mfg
im ganz alten Bild die Einstellungen vom Oszi für die Multec bei diesem Motor .
die Werte in der Ecke stehen da Original drin.
Hey Leute,
so es gibt etwas zu berichten.
Ich hatte, weil ich im letzten schritt mein Steuergerät zur Reparatur einschicken wollte (280€), die Ringantenne demontiert. Dabei ist mir das Zündschloss, bzw. der haltebolzen am Schloss, abgebrochen.
Nervlich am ende hatte ich beim Schrotti in der Nähe ein neues Schloss aus einem baugleichen Wagen bekommen. Dieses Fahrzeug hatte auch noch das Steuergerät sowie die Ringantenne/Wegfahrsperre drin. Also die für 80€ auf Risiko gekauft und bei mir eingebaut.
Was soll ich sagen, der Motor läuft. Es schaut also gut aus und der Fehler lag wirklich im Steuergerät. Heute Abend werden die letzten Vergleichsmessungen gemacht um sicher zu sein das der Fehler nicht mehr vorhanden ist.
Ich werde mich melden :)
Danke jedenfalls für die tolle Hilfe.
@rosi03677 dieses mal werden ich mit besseren Einstellungen messen ;)
1000 Steine fallen da von den Schultern,wenn das Fahrzeug geht !
da wollen Wir mal den Sekt kaltstellen .
meine 10 linken Daumen hast Du,Grins !
mfg
Gratulation =)
willst du das alte auf machen und mal reingucken ob man was sieht???
Moin,
dass Messen wird wohl auf heute verschoben - daher noch keine news.
@x2k_ werde das Gerät am Wochenende mal auseinanderbauen und Fotos machen ;)
Gruß
Moin,
nach erfolgreichen Zahnriemenwechsel konnten auch die Messung gemacht werden :D
Die Bilder sagen alles :D
Hat einer von Euch evtl. die Drehmomente der Motorhalterung, Riemenscheibe, Wasserpumpe, Spannrolle? Glaube für die letzten zwei gibt es keine.
Gruß und Danke,
Nero
Hallo
schönes Bild und Aussagekräftig !
beide Bilder sind fast gleich wegen der Spannung.
hätte mich nur Interessiert wie es aussieht wenn die Zeiteinstellung beim 2ten Bild ,
wieder auf das vorherige mit den 10V eingestellt wäre !
aber muß nicht sein!
mfg
Motoröl-Ablassschraube
(Torx-Schraube) 14 Nm
Motoröl-Ablassschraube
(Inbusschraube) 45 Nm
Motoröl-Ablassschraube
(Dichtung erneuern)
55 Nm
Zündkerzen 25 Nm
Nockenwellenlagerdeckel 8 Nm
Nockenwellenrad 45 Nm
Kurbelwellenriemenscheibe Mittlere Schraube
Schraube erneuern
Stufe 1 95 Nm
Stufe 2 30°
Stufe 3 15°
Schwungrad
Schrauben erneuern
Stufe 1 35 Nm
Stufe 2 30°
Stufe 3 15°
Kühlmittelpumpe 10 Nm
Kühlmittelpumpen-Riemenscheibe 10 Nm
Antriebsriemen-Spannvorrichtung: 35 Nm
Steuerriemenspanner: 20 Nm
Auspuffkrümmer: Schrauben 35 Nm
Auspuffkrümmer: Muttern 45 Nm
Generator: 20 Nm
Lichtmaschinenhalterung: 20 Nm








