Automatikgetriebeölwechsel E61
Hallo Freunde, kennt jemand von euch eine gute Werkstatt wo mir das Automatikgetriebeöl wechseln könnte. Allerdings mit Spülung. Hierfür wird ein spezielles Gerät benötigt, da man sonst nur 30-35 Prozent des Altöls herausbekommt. Wohne in der Nähe von Stuttgart. Ach ehm bezahlbar sollte es natürlich sein :) Lg Nefi
Ähnliche Themen
23 Antworten
Zitat:
@Nefi1205 schrieb am 6. August 2016 um 17:43:55 Uhr:
Hallo Freunde, kennt jemand von euch eine gute Werkstatt wo mir das Automatikgetriebeöl wechseln könnte. Allerdings mit Spülung. Hierfür wird ein spezielles Gerät benötigt, da man sonst nur 30-35 Prozent des Altöls herausbekommt. Wohne in der Nähe von Stuttgart. Ach ehm bezahlbar sollte es natürlich sein :) Lg Nefi
ZF in Friedrichshafen macht das... Aber ich glaube die spülen nicht. Wird auch von abgeraten. Ich hab es gestern selbst erledigt. Material Ölwanne und Dichthülse plus Öl Ca . 200€
Und war völlig easy IN*A sollte vorhanden sein.
Habe es in zwei Stunden gemacht. Das einzige was echt Scheisse ist ... Die Dichthülse wechseln... Oh Mann da braucht man sehr sehr schmale Hände und Geduld ..
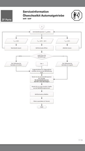
Anleitung kann man zum Wechsel direkt bei ZF Downloaden.
Gruß Torben
Übrigens... Ich habe 4,8l rausbekommen... Das einzige was drinbleibt ist das Öl im Wandler.. Aber bei mir war der auch fast leer.
Danke für die Antwort. Was meinst mit IN*A??
Hier war doch irgendwo ein Beitrag wo jemand in Stuttgart Vahihingen Ölwechsel mit Spülung gemacht hat. Er war sehr begeistert davon!!!
Hier, lies mal durch, da steht auch die Adresse:
http://www.motor-talk.de/.../...sel-nicht-nur-bei-zf-t5551166.html?...
Zitat:
@Nefi1205 schrieb am 6. August 2016 um 19:19:06 Uhr:
Danke für die Antwort. Was meinst mit IN*A??
INPA um die Temperatur auszulesen.. Soll bei 40-50Grad gefüllt werden.
Maximal 35-40 Grad!
Ja stimmt... Ich hatte mich da etwas vertan... Siehe Beschreibung.
Hier der Rest
Ok den Tester hat mein Nachbar. Ich werde es höchstwahrscheinlich selbst machen. Getriebeöl ablassen. Wenn dann da 4 Liter oder was rauslaufen werde ich das Getriebe neu befüllen und fahren. Dann nochmals ablassen. Filter demontieren. Alles reinigen Filter wieder dran und nochmals befüllen. Ich denke das sollte reichen. Von der Logik her müssten dann ca. 70 Prozent des Altöls draußen sein.
Danke vielmals für eure Hilfe. Schön dass es euch gibt
Ne Spülung kostet 350 Euro und 500 inkl. Mechatronik Reinigung bzw Überholung.
Ich persönlich würde da nen Wechsel nicht selber machen wollen. Ich spare wirklich gerne und mache alles selber.
Aber das wäre es mir nicht wert.
Danke Vaterx25xe für deine Antwort. Mehrere Werkstätten haben mir heute gesagt dass sie schon gehört haben, dass nach so ner Spülung das Getriebe nicht mehr richtig funktionierte. Stimmen diese Aussagen oder ist das quatsch. Ich hab jetzt echt bisle schiss. Hab echt kein Bock auf ein neues Getriebe.
Ich hab jetzt auch jemand an der Hand der diese Spülung machen kann. Besser gesagt die Firma stellt diese spülgeräte her.
Ich habe jetzt bei 3 Fahrzeugen eine Spülung machen lassen.
Volvo V70 II bei 170000 km. Bmw 525d Bj bei 160000 und BMW 525d BJ. 2009 bei 172000 km.
Bisher habe ich noch nie Problme damit gehabt. Ganz im Gegenteil. Bei der 2006er BMW wurden schaltprobleme behoben.
Von meiner Seite aus kann ich das nur empfehlen
Ok das beruhigt mich wirklich. Dankeschön


